今年会jinnianhuicom
学校首页
|
旧站入口
|
English
首页
|
学院概况
|
师资队伍
|
教学工作
|
学科科研
|
学生园地
|
党团建设
|
合作交流
|
研究基地
|
学习党的二十大精神
|
资料下载
|
培训中心
|
实验教学平台
通知公告
学院要闻
动态链接
学术动态
媒体本院
学院成果
学院简介
机构设置
学院领导
院长助理
博士生导师
教授
副教授
讲师
兼职教授
本科生思想政治理论课
马克思主义基本原理
毛泽东思想和中国特色社会主义理论体系概论
思想道德与法治
中国近现代史纲要
形势与政策
习近平新时代中国特色社会主义思想概论
实践教学
研究生思想政治理论课
自然辩证法概论
马克思主义与社会科学方法论
中国马克思主义与当代
本科生专业课
思想政治教育
哲学
研究生专业课
实验教学
本科评估
学科建设
马克思主义理论学科
哲学学科
学科成果
研究机构
马克思主义政党执政经验研究基地
广西人民政协理论研究工作站
广西教育系统廉政研究基地
心理实验中心
学生组织
学生动态
就业创业
考研考博
特色活动
不忘初心、牢记使命
党员教育
党员发展
德育教育
校庆校友
党委工作
广西壮族自治区党委宣传部
越南社会科学翰林院研究生院
中国社会科学院马克思主义研究院
北京大学“中国道路与中国化马克思主义”协同创新中心
南开大学今年会jinnianhuicom
全国高校思想政治理论课教师研修基地
金年金字招牌诚信至上马克思主义理论研究和建设工程基地
金年金字招牌诚信至上新时代文明实践所
中国-东盟命运共同体研究中心
國騄研究基金
学术研究
研讨宣讲
开辟境界
本科生资料
研究生资料
教师资料
实验教学平台
全国高校思想政治理论课教师研修基地
全国高校思想政治理论课教师研修基地
金年金字招牌诚信至上马克思主义理论研究和建设工程基地
金年金字招牌诚信至上新时代文明实践所
中国-东盟命运共同体研究中心
國騄研究基金
您的位置:
首页
>
研究基地
>
全国高校思想政治理论课教师研修基地
>
正文
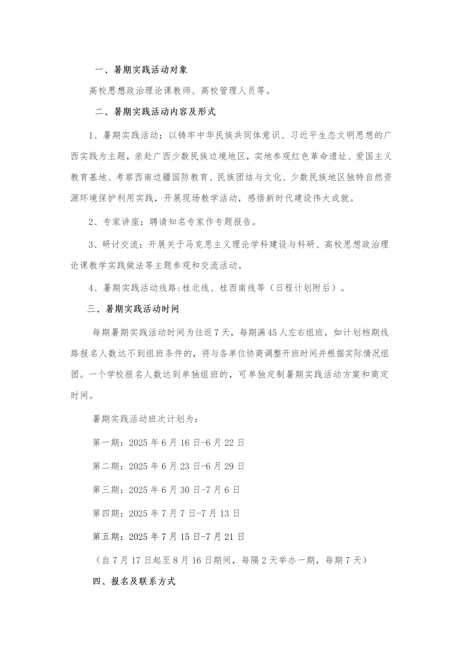
关于举办2025年暑期实践研修活动的通知
2025-04-07
Attachment【
关于举办2025年暑期实践研修活动的通知.pdf
】
已下载
次
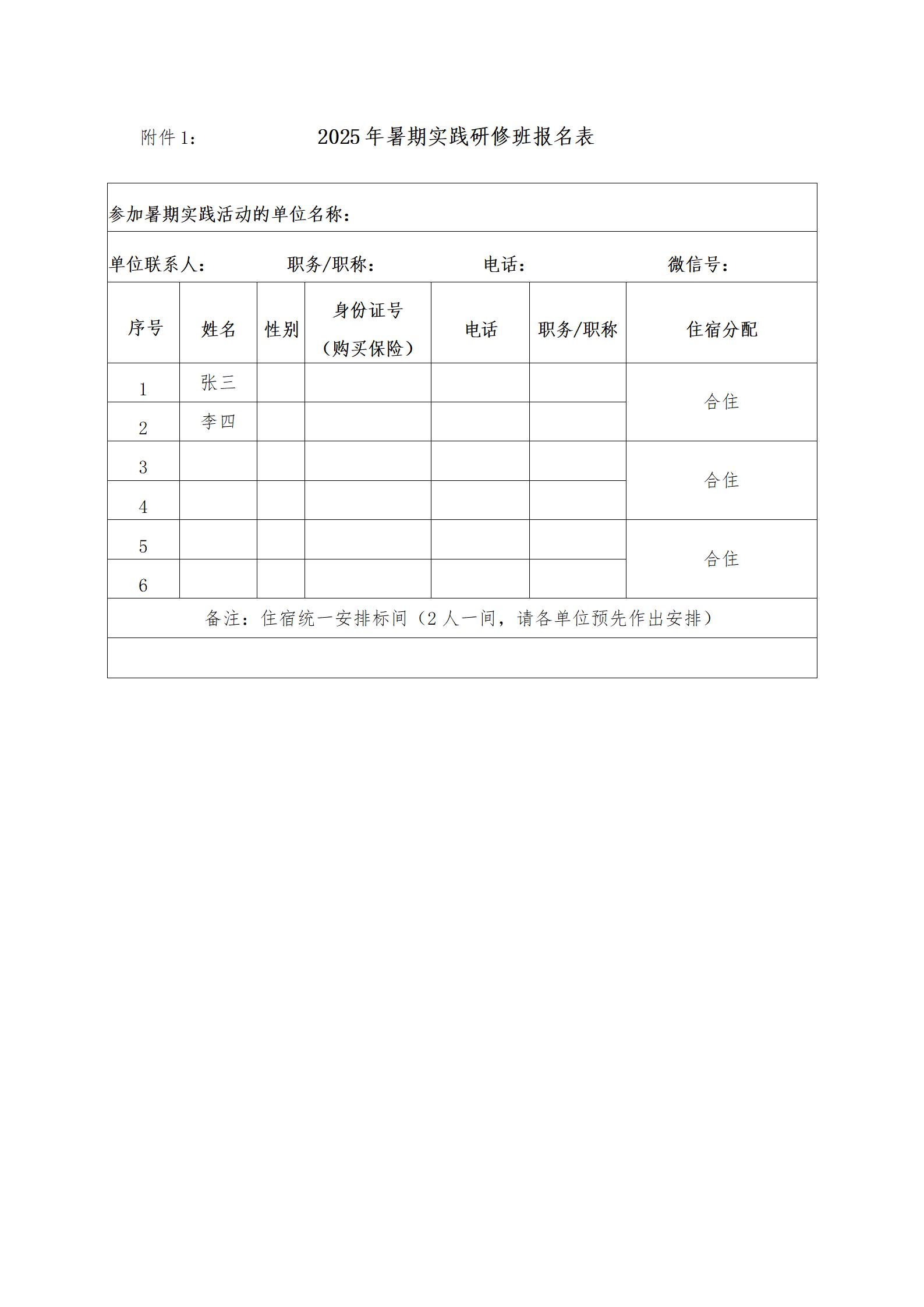
Attachment【
附件1:2025年暑期实践研修班报名表.xlsx
】
已下载
次
【
Close Window
】